首页
集团概况
集团概况
GROUP OVERVIEW
集团概况
领导致辞
领导班子
组织结构
发展历程
荣誉资质
资讯中心
资讯中心
NEWS CENTER
集团新闻
领导关怀
媒体报道
成员动态
信息公开·公示公告
社会责任
生产经营
生产经营
Production and operation
主营业务
生产动态
党群工作
党群工作
Party mass work
党建引领
党风廉政
群团动态
先锋风采
人力资源
人力资源
Human resources
招聘需求
企业文化
企业文化
Corporate culture
文化体系
文化建设
魅影丽音
首页
集团概况
集团概况
领导致辞
领导班子
组织结构
发展历程
荣誉资质
资讯中心
集团新闻
领导关怀
媒体报道
成员动态
信息公开·公示公告
社会责任
生产经营
主营业务
生产动态
党群工作
党建引领
党风廉政
群团动态
先锋风采
人力资源
招聘需求
企业文化
文化建设
文化体系
魅影丽音
×
首页
集团概况
资讯中心
生产经营
党群工作
人力资源
企业文化
集团概况
领导致辞
领导班子
组织结构
发展历程
荣誉资质
集团新闻
领导关怀
媒体报道
成员动态
信息公开·公示公告
社会责任
主营业务
生产动态
党建引领
党风廉政
群团动态
先锋风采
招聘需求
文化体系
文化建设
魅影丽音
成员单位网站群
广西环保产业投资集团有限公司
广西循环产业集团有限责任公司
广西供应链服务集团有限公司
广西桂物智慧科技有限公司
广西物流与采购联合会
分享到微信
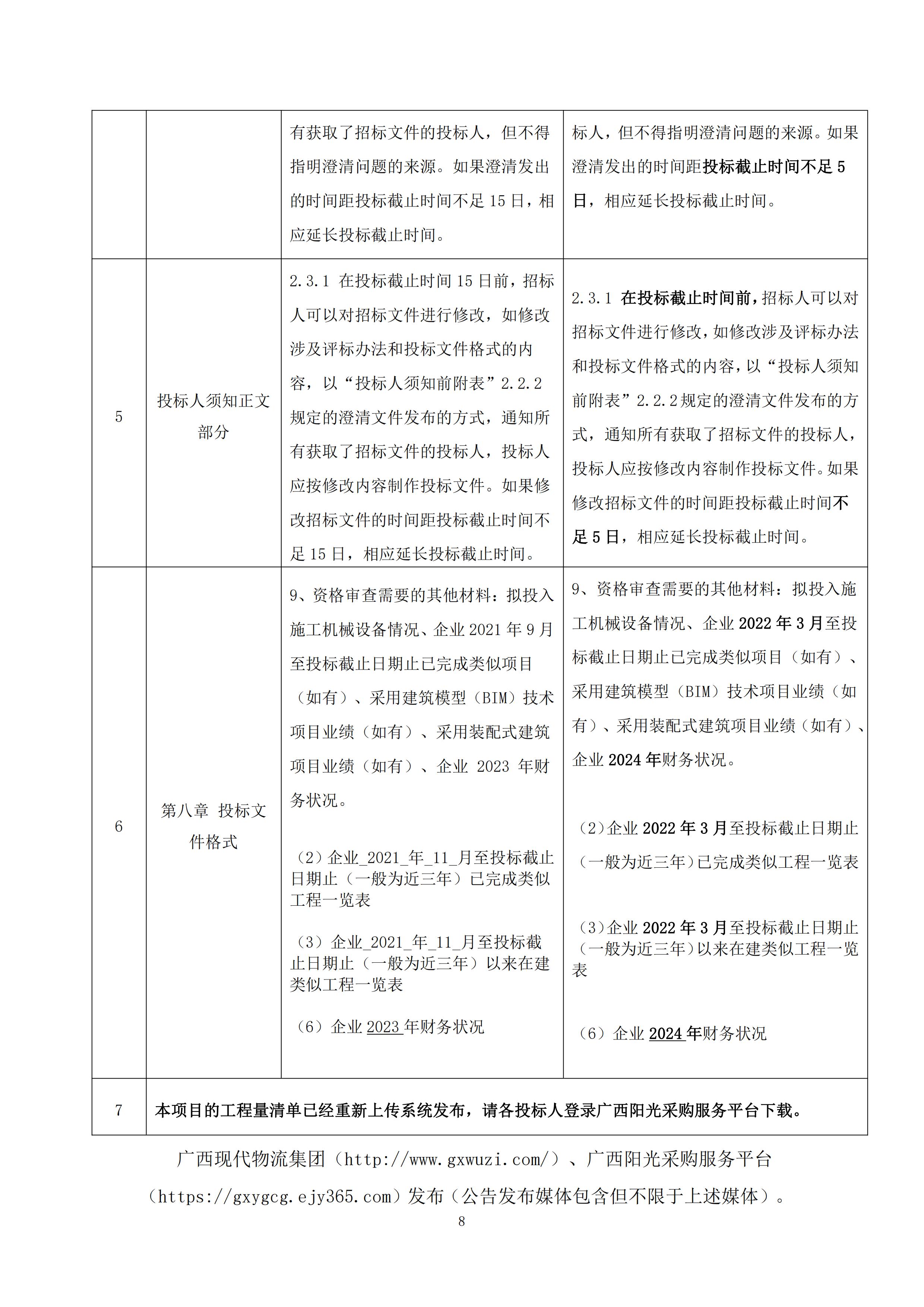
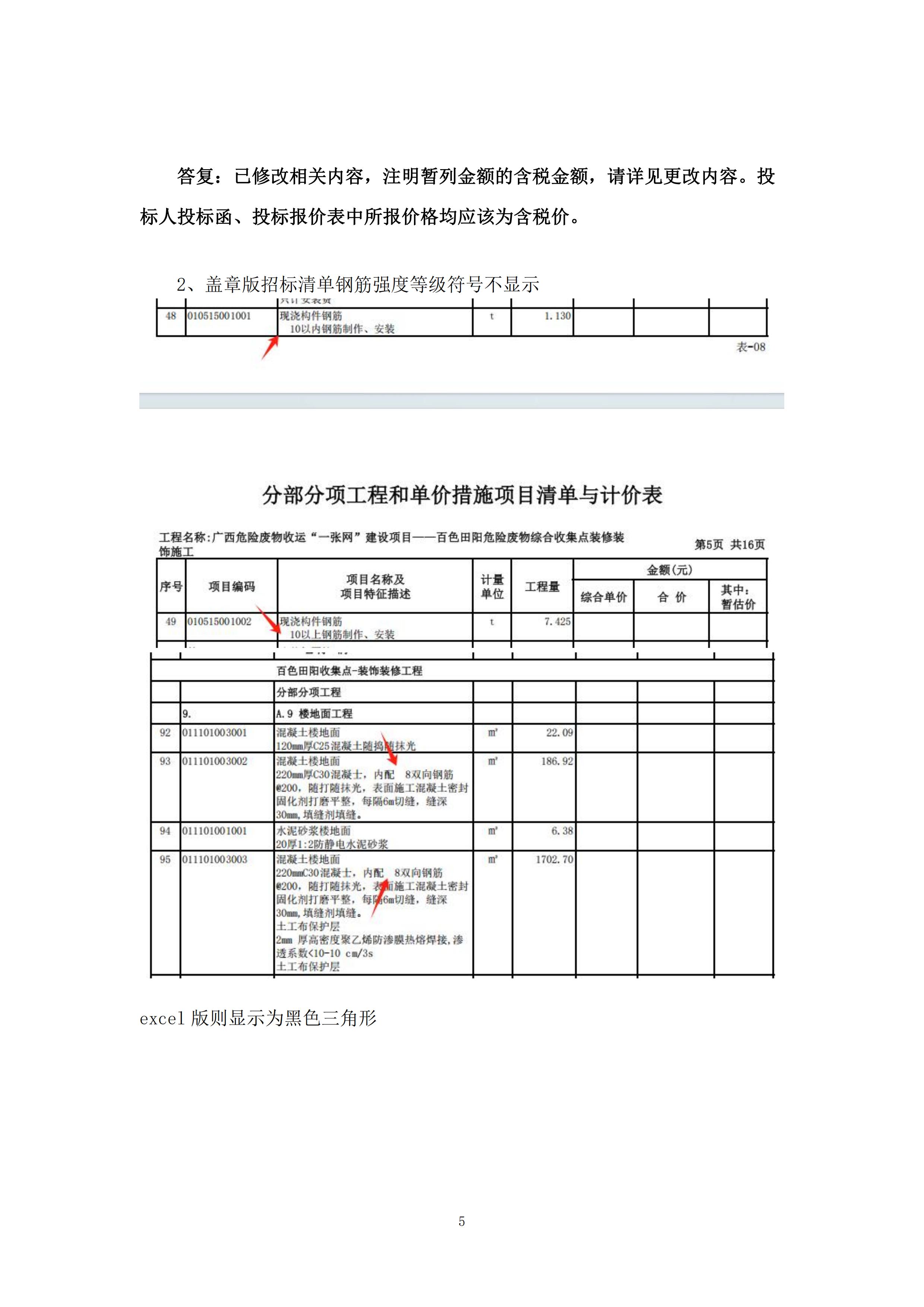
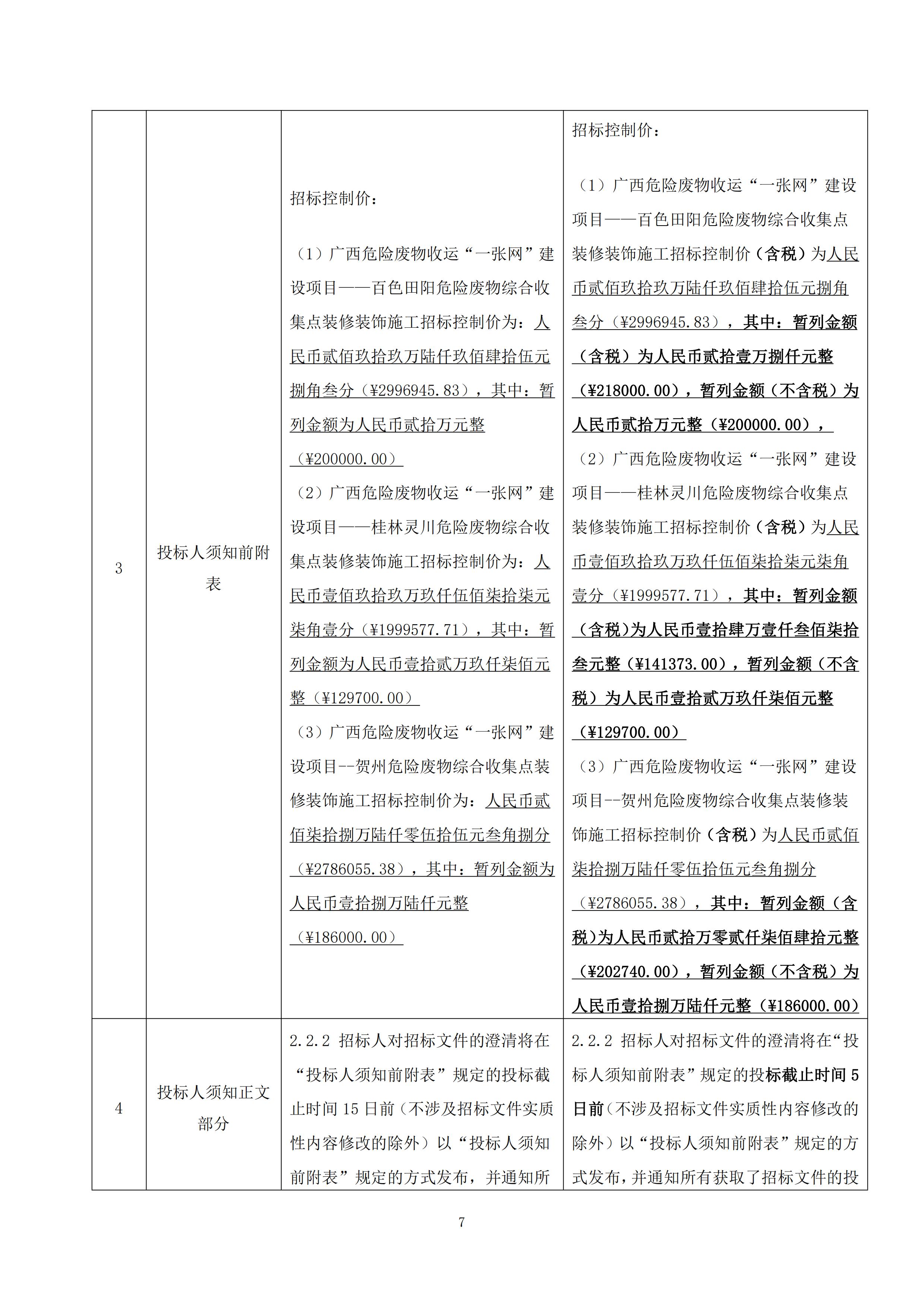
广西危险废物收运“一张网”建设项目—一期3个危险废物综合收集点装修装饰施工采购 [JCZX-GC-2024-004(WYZS-GC-2024-017)]投标答疑及更改通知
发布时间:
2025-04-21
字号:
【
大
中
小
】